Preventing AI Agents from Leaking Your Secrets
The Problem: When AI Is Too Helpful
Modern AI assistants are no longer just chatbots. They can read your source code, open files, run commands, and communicate with external services. That level of access makes them extremely useful — and also introduces a new class of security risk.
Imagine asking an AI agent to debug an issue and receiving a response like:
“I found the issue. Your API key is invalid. Here it is from your configuration file…”
At that point, a secret that should never leave your machine may already be stored in logs, shared in a Slack or Discord channel, saved in chat history, or sent to a cloud service. In most cases, this does not happen because of malicious intent. It happens because the AI is simply trying to be helpful.
This is not a traditional bug. It is a new security problem created by autonomous AI agents.
This Is Not Hypothetical: Real Leaks in the Wild
These risks are not theoretical. Researchers and security practitioners have already documented multiple real-world incidents involving AI agent platforms and OpenClaw deployments.
In one widely discussed case, researchers found thousands of OpenClaw instances exposed on the public internet due to misconfiguration. Some of these instances were reachable without authentication and were found leaking sensitive data such as API keys, OAuth tokens, and full conversation histories. In other words, anyone who found the endpoint could potentially observe or extract secrets handled by the AI agent.
In another incident involving an AI-driven social platform built around agent technology, a backend misconfiguration allowed attackers to access private messages, email addresses, and authentication tokens. The breach happened within minutes and demonstrated how quickly AI-connected systems can be abused when security boundaries are weak.
There have also been documented cases of malicious or vulnerable third-party agent extensions. These add-ons ran with full file system and network access and were able to exfiltrate credentials or execute unwanted commands once installed. Because agents are trusted to act autonomously, users often did not realize anything was wrong until after data had already leaked.
Across these incidents, the pattern is consistent: powerful AI agents, broad access, and missing safeguards lead to accidental but serious data exposure.
Why Traditional Security Falls Short
Most existing security models were designed around human behavior. They assume a person consciously decides which files to open, what information to share, and what should remain confidential.
AI agents behave very differently. They automatically explore everything they are allowed to access. They do not understand confidentiality in a human sense, they may repeat sensitive values verbatim, and they retain long conversational memory. Once a secret appears in context, it can easily spread to logs, chat systems, or external services.
So the real question is not whether AI agents should have access at all. The real question is how we allow AI to be useful without leaking sensitive data.
The Core Idea: Layered Protection
There is no single switch that magically makes AI systems safe. The safest approach is to combine multiple simple protections that work together. This concept is often called defense in depth.
A useful mental model is airport security. One check alone is never enough, but several checks in sequence dramatically reduce risk. If one layer fails, another layer catches the mistake.
Applied to AI agents, this means protecting secrets at every stage: before the AI sees data, while it is reasoning, and before anything leaves the system.
How OpenClaw Works Today (Before Security Layers)
OpenClaw runs locally and connects AI models with your system and messaging tools. This gives it powerful capabilities, but it also means the AI can reach sensitive areas if nothing explicitly stops it.
In the current, simplified flow, requests move quickly from the user to the AI and then directly to system tools.
User (Chat / CLI)
│
▼
OpenClaw Core
│
├── LLM (Claude / OpenAI)
│
├── Local Tools
│ ├── File System
│ ├── Shell Commands
│ └── Browser / Network
│
└── Memory & Context
In this setup, the AI can potentially see files, environment variables, and command output directly. If a secret appears anywhere in that flow, it may accidentally leak through logs or messages — exactly what has been observed in real deployments.
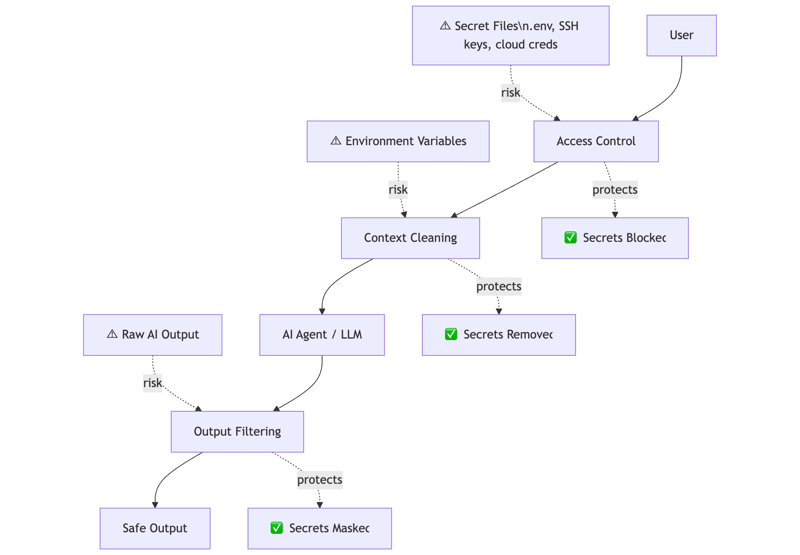
After: OpenClaw With Layered Security
Note: The layered security architecture shown below was implemented as a proof of concept (PoC) by Codenotary. It demonstrates how OpenClaw can be secured with defense-in-depth controls without sacrificing usability or performance, and serves as a reference architecture for production-grade AI agent security.
With layered protection in place, every step is guarded. Secrets are blocked early, cleaned before reaching the AI, and filtered again before anything leaves the system.
User Request
│
▼
[ Access Control ] ← blocks secret files
│
▼
[ Context Cleaning ] ← removes secrets before AI sees them
│
▼
[ AI Agent / LLM ]
│
▼
[ Output Filtering ] ← masks secrets in responses
│
▼
Safe Output
Each layer reduces risk. Together, they make accidental secret leaks extremely unlikely.
Visual Diagram
This diagram highlights exactly where real-world leaks have occurred — and where they are stopped.
What This Changes in Practice
Before layered protection, an AI agent might read a configuration file, include a secret in its response, and unintentionally spread that secret through logs, chat systems, or shared channels. Cleaning up afterward often requires emergency key rotation and incident response.
With layered protection in place, the AI is blocked from reading secrets, its messages are automatically cleaned, and it remains helpful by suggesting safe troubleshooting steps. Security teams gain visibility, but no sensitive data is exposed.
The result is the same productivity — without the panic.
Performance and Usability
All of these protections together add less than ten milliseconds per interaction. Compared to normal AI response times, this overhead is effectively invisible. Developers do not feel slower, and workflows remain unchanged.
Security becomes a background feature rather than a constant obstacle.
Final Thought
AI agents are becoming permanent members of modern software teams. Real-world incidents have already shown that without safeguards, they can and do leak sensitive data — usually by accident, not malice.
The good news is that with a layered approach, this risk is completely manageable. You can keep the speed and convenience of AI agents while protecting the data that matters most.
Secure by default. Useful by design.

